Jabatan Penerangan Sabah Carta Alir Perjalanan Memasuki Negeri Sabah Melalui Udara Darat Dan Laut Oleh Penjawat Awam Pekerja Sektor Swasta Dan Warganegara Malaysia Termasuk Rakyat Sabah Penjelasan Lanjut Mengenai Ini Boleh
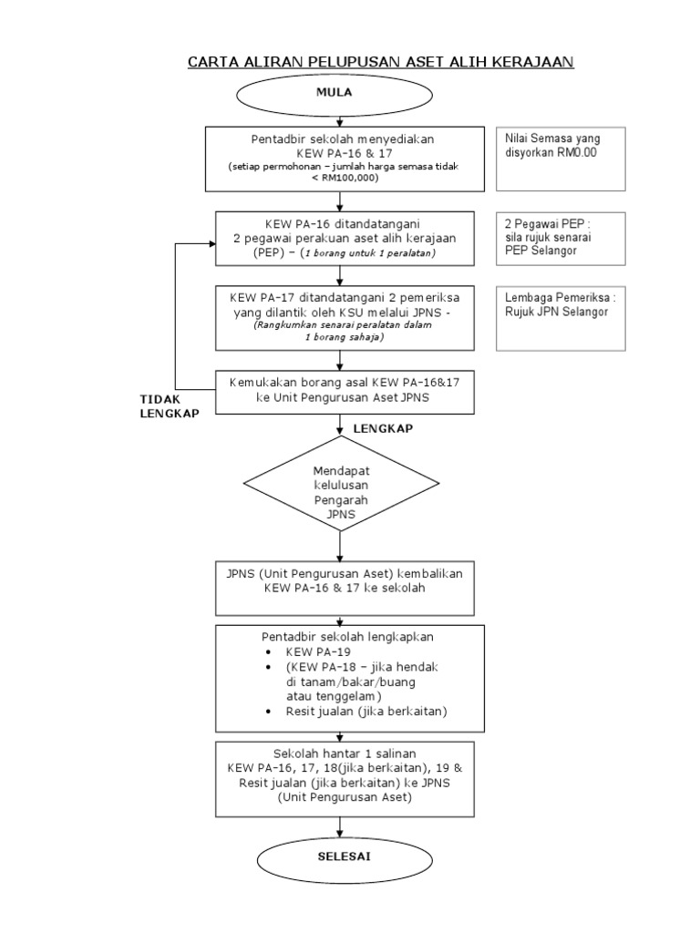
Carta Alir Proses Pelupusan Ict Pdf
Carta Aliran Bagaimana Proses Mpkk Bukit Berangan Facebook


Binarumah Twitter Search Twitter

Carta Alir Proses Penempatan Murid Ke Tingkatan Satuperalihan

Tenaga Nasional Berhad

Mula Peringkat Fakulti Carta Alir Proses Dan Kelulusan
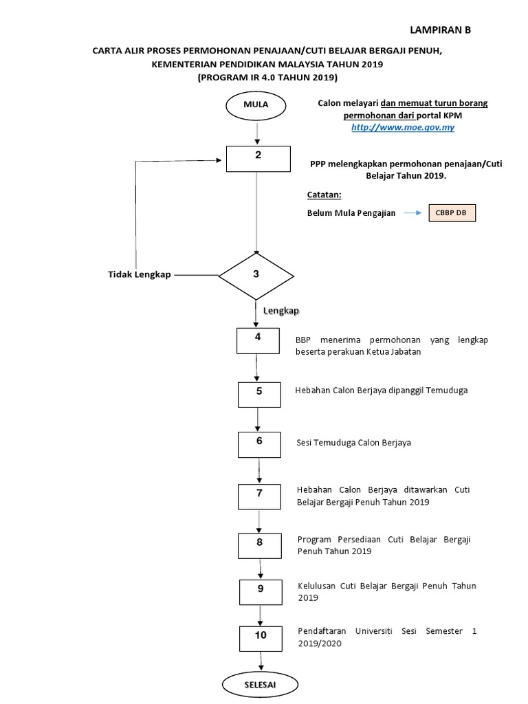
Lampiran B Carta Alir Permohonan Penajaan Dan Cuti Belajar 2019 Pdf

Carta Aliran Prosedur Permohonan Kelulusan
1

Kerajaan Malaysia Atj 3 2011 Jkr 21300 0028 12 Garis Panduan Untuk Memproses Permohonan Pembangunan Tepi Jalan Persekutuan Cawangan Kejuruteraan Jalan Geoteknik Lbu Pejabat Jkr Malaysia Tingkat 26 Menara